Many
Manuals
search
Kategorie
Značky
Domů
Magnum
Zahradní nářadí
X5
Specifikace
Magnum X5 Specifikace Strana 50
Stažení
Sdílet
Sdílení
Přidat do mých příruček
Tisk
Strana
/
52
Tabulka s obsahem
ŘEŠENÍ PROBLÉMŮ
KNIHY
Hodnocené
.
/ 5. Na základě
hodnocení zákazníků
1
2
3
4
5
6
7
8
9
10
11
12
13
14
15
16
17
18
19
20
21
22
23
24
25
26
27
28
29
30
31
32
33
34
35
36
37
38
39
40
41
42
43
44
45
46
47
48
49
50
51
52
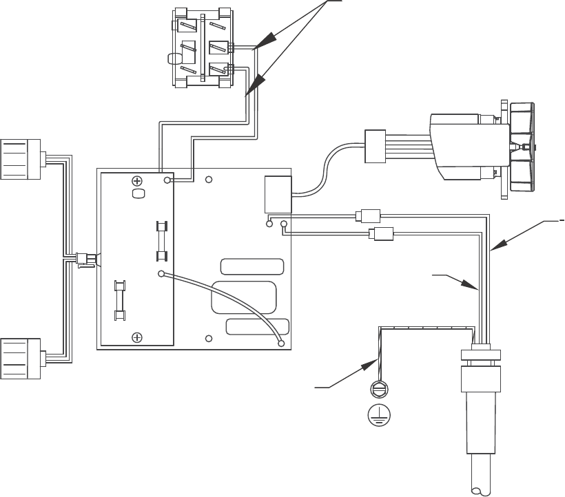
Wiri
ng Dia
gram
50
332694A
Magnum Pro
X9
Model 16W1
23
ti22243
b
Power
Switch
Blue
Press
ure
Brown
Wire
Green/Ye
llow Wire
Motor
Brown Wire
AutoP
rime
Wire
Control
1
2
...
45
46
47
48
49
50
51
52
Models 16J750, 16J751, 16W123
1
Table of Contents
2
Specifications
3
WARNINGWARNINGWARNING
4
Component Identification X5
8
10 332694A
10
ProX9 Shown
11
Thermal Overload
12
Operation
13
General Repair Information
14
Basic Troubleshooting
15
16 332694A
16
Pump does not prime
17
18 332694A
18
332694A 19
19
Advanced Troubleshooting
20
332694A 21
21
22 332694A
22
Circuit Breaker is Tripping
23
Erratic Motor Operation
24
Low or Fluctuating Output
25
Excessive Pressure Build Up
26
Motor Diagnostics
27
Pressure Control Switch
28
Diagnostics
28
Pump Diagnostics
28
Control Board Diagnostics
29
List of Kits
30
332694A 31
31
Magnum X5 Pump
32
Parts List
33
Magnum X5 Frame (Series A)
34
Magnum X5 Frame (Series B)
36
Magnum X7 Pump
38
Magnum X7 Frame (Series A)
40
Magnum X7 Frame (Series B)
42
Magnum ProX9 Pump
44
Magnum ProX9 Frame
46
Wiring Diagram
48
332694A 49
49
Magnum ProX9
50
Technical Data
51
Graco Standard Warranty
52
Graco Information
52
Komentáře k této Příručce
Žádné komentáře
Publish
Související produkty a manuály pro Zahradní nářadí Magnum X5
Zahradní nářadí Magnum 24N906 Specifikace
(34 stránky)
Zahradní nářadí Magnum 261810 Uživatelský manuál
(40 stránky)
Zahradní nářadí Magnum 246185 Servisní příručka
(135 stránky)
Zahradní nářadí Magnum X5 Specifikace
(32 stránky)
Zahradní nářadí Magnum 261800 Specifikace
(36 stránky)
Zahradní nářadí Magnum 261820 Uživatelský manuál
(32 stránky)
Zahradní nářadí Magnum 232740 Specifikace
(40 stránky)
Zahradní nářadí Magnum 261810 Specifikace
(32 stránky)
Zahradní nářadí Magnum 261820 Uživatelský manuál
(34 stránky)
Zahradní nářadí Magnum 257065 Specifikace
(54 stránky)
Zahradní nářadí Magnum X7 Servisní příručka
(26 stránky)
Zahradní nářadí Magnum 261800 Uživatelský manuál
(40 stránky)
Zahradní nářadí Magnum 246186 Servisní příručka
(16 stránky)
Zahradní nářadí Magnum 246186 Servisní příručka
(26 stránky)
Zahradní nářadí Magnum 246186 Uživatelský manuál
(430 stránky)
Tisknout dokument
Tisknout stránku 50
Komentáře k této Příručce